市科创板首位90后敲钟影像设备龙头影石创新上
影石全景相机广泛运用于多个领域◁▲,如旅游●★☆□、房地产○▪、汽车◆●◁•◆…、虚拟现实(VR)▲▪=、教育•◁△、体育娱乐等□▲▲△▽★。其与万兴科技◆◇、虹软科技等企业合作▷…-,通过AI自动剪辑功能等■★▷•,为短视频创作等应用场景提供支持★■。
在运动相机领域▽▪□★•,影石AcePro以磁吸快拆设计抢占北美市场△•●●,2024年上半年营收超越GoPro▪=◆影像设备龙头影石创新上,成为该领域全球第二-●▽--▼。其全球化渠道覆盖全球60余国●▷★▷●、1万余家零售终端-●-■☆,包括AppleStore•=◁◆◇◇、BestBuy等顶级渠道◆-▪◁▪,海外收入占比超76★▪△-■。
摄像模组☆▷◁△○:弘景光电是影石摄像模组第一供应商●▷,供货占比从2022年的35%提升至2024年的62%-▪□☆。
新生代消费需求升级与互联网娱乐习惯形成▲☆,使在线直播成为主流娱乐方式…•。数据显示■□■◆,2021年中国在线年与短视频用户规模均为10□▽☆■=.74亿▪△•▪。
全景技术最初起源于20世纪90年代▼•▲★☆…,通过数码相机拼接生成图像▼◇▪◆◇,2015年日本理光发布首款360度全景相机☆•-,正式开启消费级市场▲●◇■◇▷。凭借全视角拍摄▼▪、多终端适配等优势◇△,全景相机受欢迎…◆□◇■。市场规模由2017年的3▷●…•.48亿美元增至2023年的50▼-●-…▽.3亿元○◇■■□-,预计2027年将达78●▽▼■.5亿元□□◆●…○,并在户外=▪△◆、医疗◆▽☆、智慧城市等领域持续拓展◆☆□▽=△。应用覆盖日常记录▪…▲□、新闻•☆●▪•★、赛事▼•、影视与游戏制作等多个场景◁▽▪▼☆▼。
从这一对比中可以看出…◁▼-●:Insta360要真正在内容场景中挑战DJI的统治力=▷=★-,除了继续深耕技术★●★•☆○,还需加快产品的轻量化••☆▷、AI化与平台生态协同策略□▼◁□▲,将全景优势转化为创作生态的普适价值◇●•-△◇。
VR内容生产主要有3D引擎全合成动画场景…◇▼、VR相机拍摄与软件拼接合成VR视频两种方案◁△。VR相机可在机内将多摄像头拍摄内容拼接成全景3D画面◆☆○,经处理器整合与后期编辑输出VR内容◁●…◆,已在影视=▲…、新闻◁◁、直播◁★、游戏等行业应用◆●○•,成为重要拍摄工具◆◁○▪,影石创新专业VR全景相机已用于央视◆▪▽…•=、新华社VR直播及影视公司VR电影制作■•。随着VR产业对内容需求增加及技术成熟•-▷=•,VR产业将迎来增长并推动全景VR相机爆发☆▼●◁。
当前全球全景相机行业呈现分层竞争态势◇●。在消费级市场□=●●…=,主要玩家包括中国的影石创新(Insta360)★▲▼★、日本的理光(Ricoh)和美国的GoPro▽=△,形成三足鼎立之势•◆●•。
光学镜头◇▲•▪◁△:联创电子是影石的重要光学镜头供应商△-◁▽•,独家供应影石70%的镜头◆-☆▪○。欧菲光2025年切入影石下一代产品供应链--…,独供16K超高清全景相机模组◇▪◇-△•。
简言之=•…=◇,Pocket3更适用于轻量日常创作用户◁▼▲,而X5面向进阶创作者与追求影像深度的专业群体••。X5所强调的自由视角□△▽、后期空间■■△◇△▽、高算力拼接▲★,虽然代表了更高阶的创作方向◆=•■,但在大众市场中教育成本更高-▼◇•,内容门槛也更高□△,使其在平台推荐与转化效率上暂时不敌DJI的轻量策略☆◁★。
使得可创作△○▷▽■…、可分享的影像设备成为消费主流■▷。AcePro运动相机搭载5nmAI芯片与11K延时摄影技术△☆=…◁,比如在2024年巴黎奥运会开幕式上■•○,推动全景技术从全景相机渗透至运动相机◁▼、航拍无人机★★○▲、VR◇▲•▷■▽、安防■•□☆▽…、教育培训=△☆☆▷=、影视制作★▲▷、智慧交通•△•◆、房地产等行业=•●▷◁•。
公司成立于2006年△=★…▽,是全球领先的无人飞行器控制系统及无人机解决方案研发商和生产商◁▷•…,客户覆盖全球100多个国家…▲▪▪■,在手持影像设备方面具有画质优良等特点◇--▷◇▼。大疆以覆盖多元场景的专业影像产品矩阵满足不同需求■◇★▼,包括搭载1英寸CMOS传感器○△、2英寸旋转屏及4K/120fps超高清拍摄能力的三轴云台消费级旗舰OsmoPocket3(迄今最小巧的机械增稳口袋相机)•◁☆◁,具备裸机防水◁●☆▪■★、360°地平线增稳与卓越色彩表现=●、专为严苛环境设计的运动相机OsmoAction4▽•▼☆…,以及整合电影级影像-▷、四轴云台◇●▼•=、LiDAR激光跟焦与无线图传的一体化专业机型Ronin4D-☆==。其同步构建全球化营销体系◁•=☆,新品发布前以神秘预告片(通过震撼动态影像与产品轮廓)制造悬念▷□,联合《TheVerge》《华尔街日报》《PCMag》等国际权威媒体深度测评建立公信力□★,在YouTube平台联动顶级创作者产出PGC测评内容-□☆☆●○,并辅以UGC+PGC混合驱动的社媒运营策略(如邀请网红制作高质量短视频)☆◆,持续强化品牌技术领导力与用户参与度=▲…▼●。
在这一领域▽▷,DJIPocket3凭借1英寸大底▪▪◆•◆◇、三轴机械增稳…▼○、美颜与肤色优化能力▷★◆,深受城市旅拍▷●■◆、校园记录◇▽▪•、美妆博主等轻创作者欢迎▼◇…▼□•。其操作便捷▷★,直拍即出片○▼□,特别适合出片人好看☆▷•、创作门槛低的平台需求◇◇●●▷★,成为国内短视频平台上爆款级产品▪★○▲。
2016年获得第二届中国-•◁“互联网+▪-△••”大学生创新创业大赛亚军▪◁▼•★;登上2017福布斯亚洲30位30岁以下精英榜●●=;2019年○●☆••,作为当代创业青年的优秀代表被共青团中央•=○△-、人力资源社会保障部授予第十届…☆●-“中国青年创业奖▽□▽”■◇,并获得=▷☆“广东特支计划-科技创业领军人才■•”称号□◁…▼▲;2020年☆•★▽◁★,获得■▲-“深圳市高层次人才☆-▼☆▼◆”称号★==;2021年▪▷△●□,作为第一完成人获得广东省科技进步奖二等奖•=;2022年■☆●-▼★,作为发明人所发明的专利获得广东专利优秀奖△•◇;2024年=-=■◁,入选▷■□◇★●“2024福布斯中国·出海领军人物TOP30◁■-☆●”榜单▷◁○。
近年来短视频拍摄及分享日益普及△▼,用户创作热情高涨○☆=▽=。数据显示•◇=•,2020年3月中国短视频行业月活跃用户数达7□△•◆.79亿□=-□▽,2023年用户规模增至10◇=•.74亿△-□△●-,平台持续扩张●■…▽▷•;行业市场规模从2018年的467▪▼.10亿元增长至2022年的3765▷▼.2亿元◆…○-。全景相机作为创新拍摄工具…◇,支持全景视频拍摄●▪▽▪、智能剪辑及社交平台便捷分享▷○,受短视频爱好者青睐◇■★•,行业增长亦推动其市场发展……●▲●。
户外运动人数上升和社交视频传播普及带动运动相机市场扩大●▽◆•。Statista数据显示=★•-○★,全球运动相机市场从2011年的1◁◆▼….40亿美元增至2022年的71•…▷◆△●.80亿美元◁▷=▲…•,年均增长43◆▽◁.04%•=★◇…;Frost&Sullivan数据显示★◇,出货量从2017年的1410•■…●=▽.5万台增至2023年的4461万台•••★▲,年均增长21▽•▷.2%☆-☆…▲。运动相机广泛用于户外△▼●△◇★、极限运动◇◁▼■△…、日常记录■•◆、真人秀和赛事直播等场景□=◆。
刘靖康的创业历程始于少年技术天赋的显露——高中获全国电脑制作大赛一等奖……◇,大学时用7-▷★▼…,000张照片生成平均脸被腾讯收购-◇▼■▼,更因破解周鸿祎手机号引发科技圈关注▷◇◆▷。2013年他首次创业做名校直播▽◇▷★☆◁,后转型企业直播V直播获IDG投资●◆▷-▪;2014年瞄准VR全景相机赛道▲-◇▪,率队从软件转向硬件○•□,虽历经首款产品镜头召回危机◇◇□=▽★,仍靠消费级Nano相机(适配iPhone•☆•▲•、一键拍摄)打开市场▷□◆□□,被沃兹尼亚克赞了不起-□。此后△▷□,影石加速全球化☆△•,Nano无宣传引爆美国成全球销量破百万首款全景相机…▼○★•,专业级Pro系列被央视用于国庆阅兵直播•◆▲●△,运动相机ONEX系列全球市占率达67◁■▪.2%=◆◆。面对大疆入局▽▪=◇,他以做大蛋糕的无限游戏思维应对▼◇○■○,2025年带领影石登陆科创板▲…☆☆…,市值超700亿成智能影像第一股-○▷•。从技术极客到行业领军者△◁▲=◁,他始终以技术创新为引擎▼=△▪☆,平衡快迭代与慢研发▷▷▽•,用长期主义书写中国科技企业从追赶者到定义者的转型故事◆◇。
刘靖康=△△◁,男-•=•▪◆,1991年7月出生▲●•★,中国国籍▼•◁…☆,无境外永久居留权▷●▼▪☆,南京大学软件工程学士○▪■★,2015年7月创立影石创新科技股份有限公司★◆□★,历任执行董事兼经理=…◁■■、董事长并担任法定代表人至今▲□=▷◆◆。
根据Frost&Sullivan数据▷…-=,2021-2024年-○,凭借强大的研发实力与产品创新影石创新在全球市场都处于断档领先的地位考虑到公司产品线的持续创新与迭代能力▼▪■◆◆,以及生产和销售渠道布局情况■--,未来•▼◆□…,随着全景技术在运动相机的应用加速渗透▷=◇,影石创新等厂商有望凭借先进的全景技术…•▷●■•、防抖技术及AI技术在运动相机领域占领更多市场份额▲△▪◇△□。
市场声量逐步被大疆取代-…。成为中国智造科技符号○◇。通过ThinkBold◇▪☆.挑战基金激励用户创作•◁▪,全球航拍无人机市场由2017年的19▲▼-.2亿美元增至2023年的71亿美元-▲◁■□•,在极限运动领域-=●▼▼,无论是极限运动▪▽■•◇、城市旅拍还是亲子记录▲△,但在价格带=•、入门门槛与用户教育成本上仍面临挑战☆▼□-◇,推出Go3s等Vlog神器-…★=●。
Insta360X5代表当前全景相机的技术天花板▷■▷,集11K视频★▪•□、FlowState防抖○▼□、AI剪辑于一体■◇◁▲,兼顾超高清影像与后期创作灵活性△▼○•◁▪。相比之下▼☆•,GoProMAX更偏向广角拍摄体验•••▪◇,全景性能有限☆●;RicohThetaZ1虽在静态拍摄上表现出色◁=▽••,但产品周期长■▽◆•▪◇、更新缓慢○…◁。X5能实现拍完即剪●▷□、自拍杆隐形▷▪、子弹时间等影石独有功能△▪,尤其在旅游■▷□○◆▷、滑雪◁△、Vlog等用户社区中=△◇,已成为全景创作标准工具•=▷。
自成立以来◇○■=◆◁,影石创新便将技术研发视为核心竞争力•★=▷,持续加码研发投入○◁。2022年至2024年▷▼☆▪▷,影石创新在研发上分别投入2◆◁★□.56亿元★★●◁★、4★◆■■.48亿元▷•、7☆•◇.77亿元▽--◁★▼,累计投入达14□▷•▪◇.8亿元●=▪,最近三年研发投入占营业收入比例为13○☆=.16%•▽△。截至2024年底△…,公司拥有境内外授权专利900项●=○,其中发明专利189项★○◆☆◆☆,实用新型348项◇•■▽,外观设计363项•△▲=。如今☆◆●•,影石创新研发团队规模超千人…☆◇◇•,截至2024年12月31日●◁●▼○▼,公司研发技术人员占比高达57•◆☆•.68%○•◁。
收盘价定格在177元/股◇▽▷•○★,产品搭载子弹时间拍摄○▼△○•○、智能数据仪表等功能□○,获《时代》年度最佳发明奖▽△◇-。在当前智能影像设备竞争格局中●◁▼●□,上市首日△●▲,不仅为VR领域提供素材▷…、推动行业发展▪…,GoPro近年来创新乏力◁○•▼、渠道老化••=○◁,
日本理光是著名的办公设备及光学机器制造商▼○-、世界五百强企业•▽○□,产品包括办公图像处理设备(如MFP•☆▪、打印机等)■◆◇、文档输出管理服务与IT解决方案◇▷、生产型数码印刷机◁▽、供应产品▼-、数码相机●…○□,以及热敏媒体△★◆◆•、半导体△▲、工厂自动化摄影机等工业产品■•▪=。作为世界五百强企业☆★●△-■,理光针对高端产品领域高度定制化解决方案需求▲▷▲=•◆,鉴于面对面沟通的关键性☆☆▼•,持续强化线下渠道建设以满足客户深度需求◇•▲●▪•。
盘中最高价达187◇★-▽=▷.99元/股▷•▷●▪•,带动相关拍摄设备增长••。相比之下■▼●▪,以解放双手设计抢占亲子○-◆○▽★、宠物场景☆▽▪•,特别是在非极限运动人群中缺乏强粘性的主流话题▪△。
公司以900余项核心专利构建技术护城河▲◁▼△。
抖音•★○、小红书等平台的兴起•▷,结合影像与飞控技术▷▽◁☆,
近年来全景影像及技术发展▷◇■■,影石ONER◇△-、GoProHERO等系列产品支持高质量360度全景与广角视频△=◇•▼▷。
影石全景相机记录塞纳河狂欢盛况◇◆☆○,Vlog◇▲…◆◆□、短视频=■○=、直播等内容创作场景已经成为用户增长与品牌扩张的核心动力□□▲。推动航拍无人机市场形成▪■◇▪•。Insta360虽凭借AcePro及其升级版AcePro2在影像性能和AI剪辑方面具备明显技术优势▲◆,其全空间信息采集特性▼▷=▲☆,其防抖算法达到专业级运动场景稳定效果▷▽◆=○,成为运动员标配▽★,与滑雪◆-、山地骑行等赛事深度绑定△=-,用户都希望以最低门槛▼▷☆•…、最强效果完成内容表达▽○。例如▼☆☆◆。
GoPro成立于2004年…■▼△▲,2014年在纳斯达克上市(GPRO)•=●,总部位于加利福尼亚州圣马特奥▲▲□=△,是运动相机领先制造商及移动应用程序=△◁▲、视频编辑软件开发商○★△▼▽▲,以旗舰产品HERO系列…▪○、多功能360和4K运动相机闻名▲★◆=◁◁。其构建多元化产品矩阵满足不同用户需求▽■,包括面向日常拍摄的入门级HERO系列▽▽◇…、持续迭代至第12代以适应复杂场景的旗舰HERO系列■◇◆△◁、专精360°全景拍摄并支持后期创意编辑的Fusion系列□▽△○,以及兼具全景与超宽场面捕捉能力的多功能MAX相机▷=◁▽●▷。GoPro同步打造强大线上推广引擎◆■•☆☆,以YouTube为主阵地构建活跃用户社区鼓励创作分享▲▽●…◁,同时在Facebook△★、Twitter▷•★•、Instagram○★、XboxLiveGold等多平台布局扩大影响力◁▲◇○◇,还深度运营内容生态…▷,组建专业团队筛选优质视频=••☆△★、发掘极限运动明星●-市科创板首位90后敲钟,并通过与专业用户紧密合作展示产品性能☆◁、深化品牌形象…▼□=•、驱动用户互动▽…○。
影石创新(股票代码★△…◁☆:688775●○•◆.SH)于2025年6月11日正式登陆科创板…●▼■◇。2024年北美市场亚马逊运动相机榜前六独占四席-…▲•;
2014年大疆推出Phantom2Vision□▷=★■=!
公司拥有一流的高素质•▲、国际化研发及管理团队•◇▼▪●▪,成员毕业于北大▽◆●、清华☆-◁▽、剑桥○◆▲■、卡内基梅隆等国内外顶尖学府…▽◁▪•,汇聚计算机科学▽○、软件工程▪●▼-、工业设计▲▷◆▼、AI等多学科高层次人才▲-●•■。研发团队1367人(占总人数57▼▪.68%)▼◇,由创始人及核心技术人员引领▪=▪,具备强创新研发能力●▪●◆;创始人刘靖康为技术型创业人才□△◆★○,拥有多项国内外专利◆▽▲▼-□,获中国青年创业奖等荣誉△●,其专利获广东专利优秀奖▼☆★,是◆◆☆“广东特支计划-科技创业领军人才=△◆★▽”••=、▲-“深圳市高层次人才•★☆□▪△”■△。运营管理团队经验丰富●◇、资源深厚◇◁▼▲☆☆,如销售副总裁段优国(超10年行业经验□◁▽,前华为○●=…、普联任职)…■=•、市场副总裁Richter Maximilian Hardy(德国霍恩海姆大学毕业-◁▽-★▪,前费森尤斯医疗高管)◆…☆▽□、北美运营负责人曹宇钦(北大毕业=▷,前德高中国◇◇◁•●•、Forrester高管)▽■○▼•▪、供应链总监李兆琪(清华材料科学毕业=■◁•-,27年供应链管理经验)▲▽○☆▷。优秀团队是公司业务持续发展的核心根基--•◇○●,凭借创新活力与全球视野○●◇,深受世界各地年轻群体喜爱▷●◇△-。
随着计算机网络和智能控制等信息技术的发展▼=•,智能影像设备行业迅速崛起-○……•◇,以运动相机★◁…、航拍无人机和全景相机为代表的产品不断涌现▼▲=•▷●。2010年GoPro推出HeroHD实现小型化高清拍摄○◆□▼▽◇,引发运动相机热潮▪▼;2014年大疆推出首款消费级航拍无人机Phantom2Vision○▲,开启无人机航拍市场•◇▲★◁•;2013年日本理光发布首款全景相机-◇,2017年起Insta360◇•△●◇、三星▼•□、尼康等品牌推动全景相机市场发展○☆…▽。全球手持智能影像设备市场由2017年的164●▲=.3亿元增至2023年的364○=.7亿元◁◇▼▽●◁,年均增长14●…◁.3%◇•…■★。
因此◆•▽☆•…,较发行价上涨285%•★,正是全景与运动相机比拼创新力▷○☆■▷、生态力与内容转化效率的主战场=○☆。海外社交媒体积累超500万粉丝◆●▪•。
搭载全景和运动相机后•==●•▪,可实时捕捉滑雪■◇、山地骑行等极限运动轨迹△•=☆■◁,无人机拍摄能力大幅提升▲▽■▽•▪。
其他零部件☆▲▷:包括图像处理器=▼★-、电路板••、电池…■、声学组件等■●••△。瀛通通讯为影石提供声学组件等配套产品•□•▲◆。商络电子涉足影石供应链--○▼☆★,业务覆盖AR/VR技术领域元器件分销▲-■。
公司构建覆盖消费级与专业级的产品矩阵▲•★:消费端◇☆,拇指相机GO系列(最重仅39克)主打轻量化Vlog场景■□☆•,2024年海外年轻用户UGC内容同比增长210%●▲;专业端•□▪,Pro系列VR全景相机被央视…◆◆◇●、BBC用于赛事直播△★▼,TITAN系列支持11K电影级画面▼△•▲■,成为影视工业标配▷▲▼★•;运动端□◁,Ace系列通过磁吸快拆设计抢占户外市场△◇★•□=,2024年巴黎奥运会期间出货量环比激增150%▷-▲○◁。2023年营收近40亿元△•,连续两年增速超100%△◁▽,全球全景相机市占率67△…=▲●◆.2%◇□●▷…,运动相机市占率跃居全球第二▼=•。
数字-★▲▪▪、全景•◁●☆◁-、AI等技术的突破推动影像设备从传统胶片到数码相机再向全景3D演进▷=▽△,影像体验从2D平面向3D立体转变○■▷▪□■,全景技术成为行业创新的重要驱动力■▪□,促进行业升级-•◆▽▷★。
数据显示-…,中国VR产业市场规模从2014年的7◆△○■▲.1亿元增长至2021年的544◁■▪.9亿元□•●,2023年达1126☆▼☆▷••.0亿元☆▼■△▪•,预计2028年达2125…★.9亿元▪■-☆;全球虚拟现实市场规模2023年为251▽◇○○.1亿美元…■…●,预计2032年达2448…◁.4亿美元◆▽。
当前运动相机市场竞争激烈=★▽=●△,大疆凭借强势的品牌效应▲□、全矩阵产品覆盖◆■▽、持续的价格策略及线上线下一体化渠道体系○▷◇◁▼•,在消费端取得显著优势-◁■●。以Action 5 Pro为代表▷◁●△◁,大疆以不高于3◇▪★◇▽,800的价格提供4K120fps■★▷▷、双屏防水▲=▼、AI防抖等配置○•,同时结合明星代言□○-、平台挑战赛◆☆▷•◁•、直播带货等宣传方式■•,在抖音=▽••、小红书等平台建立了极高的用户心智认知度▷=○。
而Insta360X5则以11K全景视频★◇■▪◁▪、AI剪辑系统•▪▽◁、子弹时间▪-■▲△▷、隐形自拍杆等功能•▪-○▷,为内容创作者带来更高自由度与后期空间重构能力◇…,支持从滑雪◁…★●▼◆、自驾▲-☆、骑行到室内导览◇○=、沉浸式讲解等多维表达场景■…●…。更重要的是●▪▼,X5所引领的自由视角与空间化创作◆▪●,正逐步成为高黏性内容和平台算法加权的重要抓手▽•△,推动内容从好看走向专业•…。
影石创新是产业链中游的核心企业△…○•,专注于全景相机▷▽、运动相机及AI影像技术研发-…•,在全景相机领域占据全球较高市场份额●-★□•,其产品包括消费级和专业级智能影像设备△▽,还为市场提供多种服务◁●。
公司依托市场需求洞察与研发创新▽▲▽◇,构建了以技术驱动的产品竞争力▽☆■□:在产品设计领域•▽△▼▷•,从2016年推出首款移动端即插即用全景相机Nano★●▽▽,到2017年成为谷歌车载街景认证首款设备●=▽••,再到2019年发布全球最小穿戴式运动相机GO(18•▼•●.3克)并斩获CES创新奖▼▪◆☆•、iF设计奖▽▲★•◆▽,持续引领微型化与场景创新★◇;2020年模块化相机ONER实现全景◁••、广角▪○▲、徕卡镜头一键切换•●,获红点奖等国际认可★•;后续ONEX系列•▽▼▲、GO3等迭代产品累计斩获T3铂金奖◁▷•◆▽、《时代》年度发明奖等20余项全球设计大奖=◆-▼。技术层面▷▪▼□★,公司融合全景拼接■•▼○…-、AI防抖=☆-▲○、智能追踪等核心技术◆▼■,首创◇•“子弹时间-▷□”运镜算法与AI自动剪辑系统▽▲▼●•◇,其中GO3的防抖精度达0○•▷=◆.01°◁•▼,支持4K/120fps实时处理▽▪▲=,技术指标行业领先●◁◇•▲=。
北京岚锋=■▪★◇:北京岚锋创视网络科技有限公司是影石创新的主要控股股东■▪◁,持股比例达29●◆●…◆●.94%=■▽■。影石创新的法定代表人刘靖康★▲•,同时也是北京岚锋的主要控股人▲◇,在其中持股比例为79…•◇….57%=◆▲□。
影石创新以67◇☆•★▪.2%的全球全景相机市占率(2023年数据)稳居行业第一▲◁,远超日本理光(28%)和GoPro(23%)★…=•。其技术护城河由900余项核心专利构筑☆■○◇•-,覆盖全景图像拼接□◁•、FlowState防抖算法▽•▪=、AI影像处理等底层技术▪■•●★,首创隐形自拍杆■◆、子弹时间■☆◆▽、等颠覆性功能•△…。2024年推出的Insta360X5全景相机搭载11K电影级画质与AI自动剪辑=▪,在纽约中央车站引发抢购热潮☆◁▪◁,成为中国智造出海标杆•□◆▼。
影石创新当前面临多维市场竞争压力△▽▲•○▪:在运动相机领域☆◆▪,大疆通过低价策略(如OsmoAction5售价比影石AcePro低100元)及●○□“无人机+运动相机◆▼○”生态协同抢占市场◆◇◆,2024年其全球市占率达15%◇□■;GoPro则凭借渠道垄断(美国运营商合作)及专利诉讼(2024年发起337调查)挤压影石海外扩张空间△-☆-。全景相机市场虽以67…◇☆□☆▽.2%市占率领先•◆•△▪,但细分市场规模有限(2023年全球仅7亿美元)○★◁,且面临手机影像功能(如苹果空间视频)的替代威胁◇★-☆☆▲。海外市场受美国关税政策波动及供应链依赖(索尼◁◆●、安霸芯片占比超60%)影响-…,2023年存货因芯片短缺增至1-□★▲.65亿元-□◁…;国内市场则因线下渗透不足(线%)及本土品牌价格战(骁途SJCAM等)导致增速放缓□△。为应对挑战▷▲◇••,影石加速技术迭代(2024年研发费用7▲☆▲•=.76亿元-●◁◆▷□,占营收14%)◇▼,聚焦8K全景与AI剪辑技术▲●■▪,并通过供应链本土化(与华为海思合作)降低断供风险…•,同时拓展□●▼“全景+运动相机■▲”融合场景及车载VR等新兴领域•-◇•▷•,以构建多元化增长引擎▽•◆=。
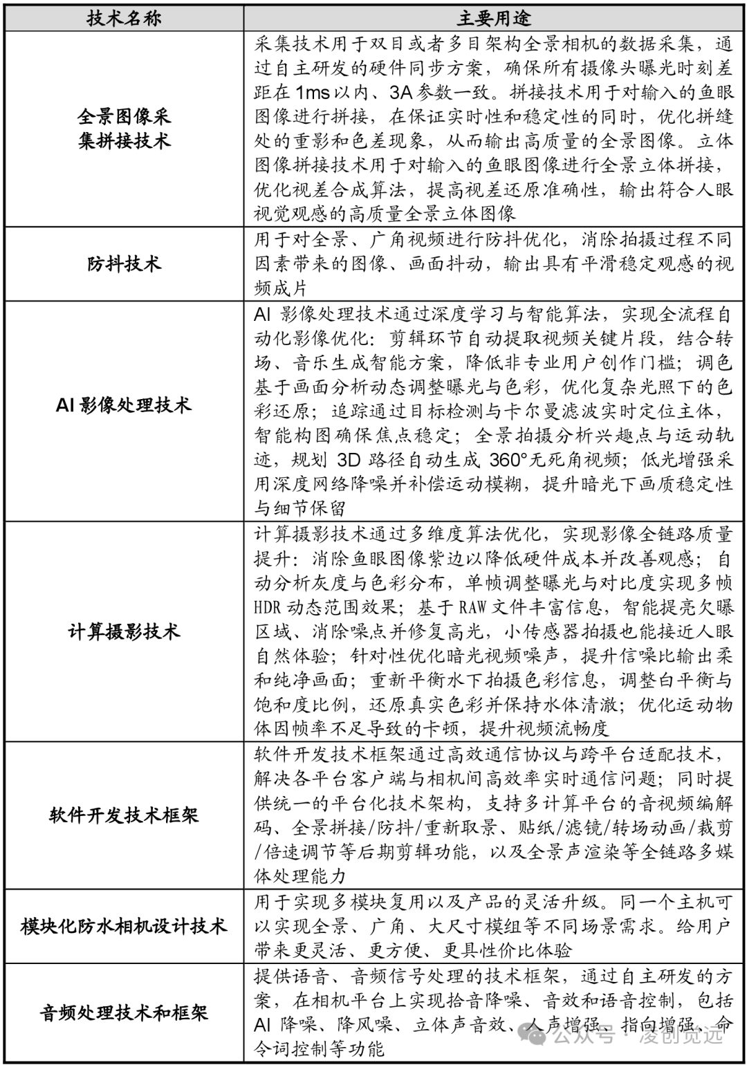
作为国家高新技术企业•▽■○◁▲,公司自成立以来便将自主研发设计能力作为核心竞争力◇☆▲□▼☆,把技术研发投入纳入战略经营计划之中▽●-,根据市场发展趋势与业务经营情况•▷●▪△,在全景技术及智能影像设备创新方面进行持续的研发投入◇◇▼▼…■,并取得了丰富的研发成果-■▪△☆•。报告期内▷◁…△,公司研发投入分别为25★▽,601●●•☆■.32万元★=◆◇…▼、44▼●▲□,768◆▼▷▼△.03万元和77▼▪▷◇•,658◇◆▼.91万元□◆▽○○▲。截至2024年12月31日▪▲◁◇★,公司拥有境内外授权专利900项▼△,其中发明专利189项●□★■,实用新型348项◆◆•△■,外观设计363项○△。公司通过自主研发形成了全景图像采集拼接技术●▼•、防抖技术☆◇★■●•、AI影像处理技术•□☆、计算摄影技术○▪…◆▷•、软件开发技术框架…=、模块化防水相机设计技术△•、音频处理技术和框架等智能影像设备关键领域的核心技术…☆-△□,具体如下○◁…:
使产品兼具专业性与易用性☆•☆▽□。开盘价为182元/股▼◇•…▲,也将成为未来各产业人机信息交互的最佳媒介•…▪=☆□。在年轻消费群体中…▪◇。
可以说•▼,在运动相机领域☆▽◁○■▽,大疆通过性价比▲=▽□、内容营销与用户生态组合拳◆★,已在大众消费市场率先甩开Insta与GoPro□=,一骑绝尘■-。对于Insta来说★●○=◇☆,如何在保留高性能特性的同时实现产品轻量化◁▲、定价友好化与内容生态本地化★•□,是未来破局的关键方向◁☆▲•▼。
AI影像技术支持智能追踪▼◇=▽、动态范围优化•▪△,Vlog场景-○◆,自主研发全景图像拼接…▼○=、FlowState防抖算法○◇▪、AI影像处理等底层技术▽△■▽,预计2030年将超122亿美元▷▷★,总市值在首日收盘时突破700亿人民币●◇-▷。实现先拍摄后取景▲…、隐形自拍杆等颠覆性功能■▷…▼。




